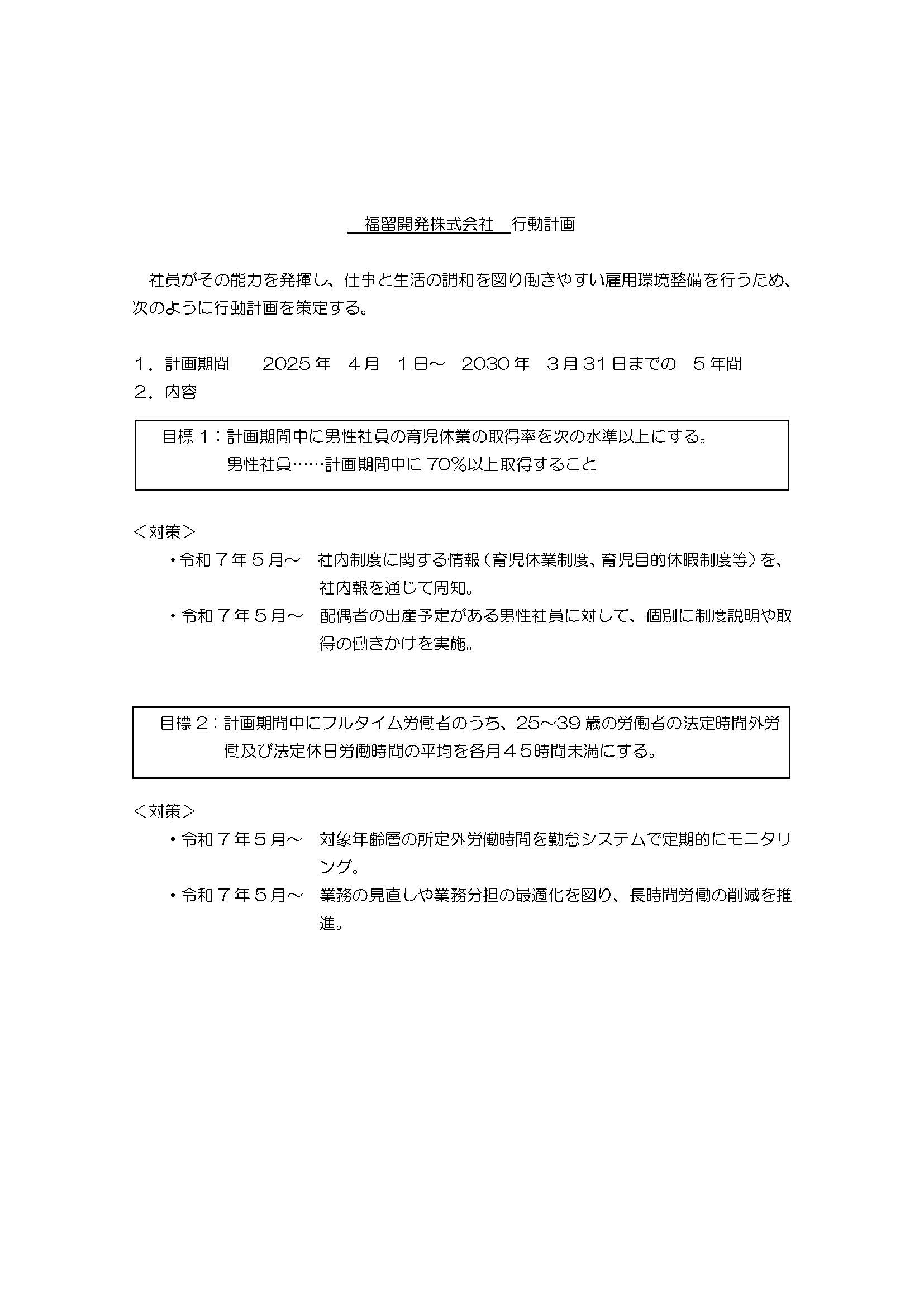
Sustainable
福留開発の事業を通じて、安心・安全な社会基盤の創造に誠実に貢献し、社会の持続的な成長・中長期的な企業価値の向上を実現します。
当社は国際標準化機構(International Organization for Standardization)によるISO規格を取得しており、品質マネジメントシステム(ISO 9001)や環境マネジメントシステム(ISO 14001)に基づき組織を適切に指揮・管理することで、優れた品質の土木構造物提供を通じて顧客の信頼と満足の向上に努めるとともに、それにより企業の充実発展を目指します。また、環境に優しい施工の管理を行うことにより、地球環境保護に貢献するための努力を継続して実施してまいります。
今世紀前半にも発生することが予測されている南海トラフ地震は大規模広域災害が想定されているため、我々地域建設産業は事前の対策によって被害軽減を図るとともに、災害が発生した場合には、いち早く現場に駆け付け、行政機関と連携しながら迅速に応急復旧を行うことやライフラインなどの復旧を通じ、住民生活を取り戻す働きが求められています。 そのため、当社は四国建設業BCP等審査会(国土交通省四国地方整備局、四国4県及び大学の委員で構成)認定における「事業継続計画(BCP)」を策定しており、平常時より万が一の災害時に備えた対策と、とるべき手段・方法を計画し、それの適宜見直しを行っております。
当社はBCP(事業継続計画)と併せて、南海トラフ地震に対する事前の備えとする事業継続、社員教育、地域貢献を評価項目とし、高知県内の事業所を対象に県が独自に認定する「南海トラフ地震対策優良取組事業所認定」を受けております。
南海トラフ地震対策に取り組む事業所として、他の事業所に対し模範となり地域の防災力の向上に寄与します。
当社は全国土木建築国民健康保険組合と協働(コラボ)し、「健康経営®」に取り組む事業所として「ヘルスアップチャレンジ」に参加するとともに、当社で働くすべての社員が心身ともに元気に働ける事業所を目指し、健康づくり・健康増進に積極的に取り組むことを宣言します。
当社は「健康事業所宣言」における健康経営の取組みによって、経済産業省支援の日本健康会議より、「健康経営優良法人2025(中小規模法人部門)」に認定いただいております。
健康経営優良法人認定制度とは、地域の健康課題に即した取組や日本健康会議が進める健康増進の取組をもとに、特に優良な健康経営を実践している大企業や中小企業等の法人を顕彰する制度です。
従業員の健康管理を経営的な視点で考え、戦略的に取り組んで行ける法人として、今後とも社会的に評価を受けることができる環境を整備して参ります。
当社は当社で働くすべての社員が“仕事”と育児や介護、また個人の趣味や学習、休養や地域活動といった“プライベート”の両立を実現し、それぞれを充実させる働き方を実現させる様々な取り組みを積極的に行なっており、県よりワークライフバランス推進企業として認証をいただいております。
「高知県ワークライフバランス推進企業認証制度」とは、誰もが働きやすく、従業員の方々が働き続けられる職場環境づくりを目指し、「次世代育成支援」「介護支援」「年次有給休暇の取得促進」「女性の活躍推進」「健康経営」に積極的に取り組んでいる企業を県が認証する制度です。
福留開発株式会社は、次世代育成支援対策推進法に基づき、子育て支援に積極的に取り組む企業として、厚生労働大臣より「くるみん認定」を取得しました。
当社では、育児休業制度や短時間勤務制度の整備をはじめ、仕事と子育てを両立できる柔軟な働き方を推進し、従業員一人ひとりが安心して働ける職場環境づくりに努めております。今後も、より充実した両立支援制度の整備を進め、従業員とその家族を大切にし、地域社会に貢献できる企業を目指してまいります。
福留開発株式会社は、若者の雇用と育成に関する優れた取り組みが評価され、厚生労働大臣より「ユースエール認定企業」として認定されました。
働きやすい職場環境の整備や、若手人材がスキルアップできる研修体制を整え、安心してキャリアを築ける環境を提供しています。
今後も引き続き、未来を担う若者が活躍できる職場づくりに努めてまいります。
国土交通省および高知県が支援するロードボランティアに参加し、地域環境の向上を目的として高知県内の指定道路の清掃美化活動を実施しています。
一人でも多くの子供たちの将来の夢に“土木技術者”が加わるよう、次世代を担う小学生から高校生・高専生を当社の施工現場に招待し、キャリア教育を含め土木工事を体験していただいております。
国土交通省が統括する河川・海岸の清掃美化活動(パートナーシップ)に参加し、当社の創業者である福留福太郎が育った仁淀川や物部川・高知海岸等の清掃活動を定期的に実施しております。
SDGs(持続可能な開発目標)とは、地球が抱えている多くの問題を解決するために、国連が中心となって世界共通で掲げられた目標のことです。
内容は「17の目標」に大きく分けられ、2030年までの実現を目指して、全世界で様々な組織や多くの人が取り組んでいます。
福留開発は、SDGsに掲げられた目標に沿って建設業として取り組める課題とは何かを考え、4つの大目標と12の小目標を定めました。私たちは、これらの目標を社員全員で理解・共有し、日常業務の中で意識して取り組んでまいります。